A passive multiple is one of the very first modules many beginners build — simple, useful, and perfect for learning. I also added the option to make a dual gate (instead of a mult) on the same PCB. Since you don’t always find ready-to-manufacture files, I wanted to share MULTOR and provide everything needed — simply as a way of giving a bit back to the community for what it’s given me.

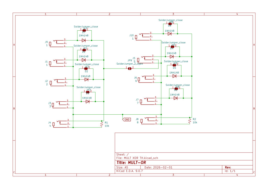
MULTOR is a small DIY module you can build in two ways: a dual passive multiple, or a dual OR gate.
I’m providing the PCB and panel Gerbers, along with the schematic, so anyone can have it manufactured easily.
The goal is a simple project — ideal for a first experience with factory PCB/panel fabrication, even without a background in electronics design.



Leave a Reply